中環置地中心·望雲TOD售楼处电话:400-8669-938
编辑

中环南大现象级红盘
人居封面之姿,中环之上中芯生活
「中環置地中心·望雲TOD」
建面约165㎡公园头排全景舱新品上市
建面约133㎡绝版户型最后收官
本期备案均价68782元/㎡
兴趣伙伴下方可预约官方咨询参观
编辑

上半年的上海楼市,有这样一个“神盘”,六开六捷,同时以住宅套数销售TOP1、销售面积TOP2的断层级领先优势,问鼎楼市天花板!
编辑

去年10月25日,上海第六批次土拍,华润置地以46亿总价拿下宝山南大W12-1301单元32-04 、11-01地块,打造润府二期!
编辑

迭代到二期,中環置地中心·望雲的审美又得到了再度突破和提升。
据悉将融入“华润·D-MONDE”的设计理念,呈现“秩序”和“经典”的建筑灵感,以框架感、构成感、群落感形成独特的城市天际线,为中环呈鉴极具美感的城市封面;融合“经典、华丽、松弛”的设计风格,借鉴新加坡高端住宅景观理念,引入度假式生活体验,实现建筑、生活和自然三者和谐共存。
编辑

项目本次的边套设计了大量的飘窗、转角飘窗、主卧270度落地窗等设计,所以整个立面运用了大量的玻璃,构建出了非常极致的窗墙比。
编辑

单看华润置地给出的资料和由GAD设计的外立面效果图,可以看到,是铜色铝板搭配浅白色陶瓷板,和超大比例类似玫瑰金色系的玻璃幕墙,这种海派雅奢的腔调和质感,一下就拿捏住上海人的心巴。
编辑

编辑

景观:城市中央的国际海派社区,归家即是度假!
项目由翊象设计主创设计团队操刀设计。
整个社区以主景花园联动自然教室、休闲交谊与艺术空间,形成婉转游园的酒店式迎宾水院。
编辑

编辑

效果图仅供参考,具体以实际交付为准
同时,以超奢戏水池与尊享休闲会所为核心,联动架空层,串联休憩廊架与横向端景,打造核心奢享场景。
编辑

效果图仅供参考,具体以实际交付为准
另外,整个项目拥有包括泛会所(戏水池、健身场所)、场景化网红架空层泛会所等全维社交场景。
编辑

效果图仅供参考,具体以实际交付为准
上海楼市加速回暖
价格惊喜,仅约6.8万/平
今年的上海楼市,是承前启后的一年。
随着2024年土拍正式结束,有人发现,2024年的全年土拍供应建筑面积对比2023年的全年供应来看直接降低了54%。这给我们透露出两个关键信息:新房涨幅明显的同时,明年的供应只有今年的一半!
编辑

回顾24年上海楼市迭出的政策,从放开中小套比例限制到放开土拍限价、取消联动价。两个趋势越来越明显:未来的市场,百平以上改善大户型将成为主流;新房品质越来越好,价格也会越来越贵。
上海中环的新房价格上涨趋势是最惊人的。
其实当下中环的价格已经不便宜了,桃浦约8.5万/㎡,五角场、长征10万+/㎡,徐汇长桥、三林滨江11万+/㎡....
而七批次土拍中,浦东中环的新杨思地块预计要上10.5万/平,涨幅巨大。八批次土拍,长宁中环预计未来售价在13万+/平。
千万级的预算,放在五年前,能勉强够得上内环。如今能进中环都很吃力。而想用700万级买到中环旁的品质新房,这样的机遇,稍纵即逝。因此,更凸显望雲的可贵!
约6.8万/平的均价,不到7万/平,凭良心说比很多中环的普通项目都便宜,却拥有豪宅级产品力+地段潜力,实在是挑不出任何毛病!
中环置地中心·望雲,首开认购280组+、首开火热去化97%,热度空前!
项目火爆认购中,推出建面约108㎡-124㎡-133㎡-188㎡3-4房。
值得一提的是,其中终极改善188户型本次加推仅32套,抓紧机会!
编辑

附全套户型图:
编辑

编辑

编辑

编辑

编辑

编辑

编辑

编辑

样板间实景如下:
建面约108㎡的三房两厅两卫,三开间朝南(客厅约3.4米面宽)+南向双阳台+南北通透+多飘窗设计,采光视野拉满!收纳方面也做了很多改进。
入户就是整排的玄关收纳,内置双开门的大冰箱。
可抽拉的零食柜、厨房抽屉式碗碟拉篮、包括卫浴的收纳墙,于细节之处见真章。
一线品牌精装,给到业主高质感生活。
中央空调和地暖选用日立、新风系选用爱迪士(或同等品牌)。
卫生间采用杜拉维特(或同等品牌)的台盆、汉斯格雅(或同等品牌)的花洒五金件、主卫伊奈、次卫恩仕(或同等品牌)智能一体马桶。
厨房,采用博世(或同等品牌)的吸油烟机、灶具、洗碗机、蒸烤一体机四件套、怡口(或同等品牌)的末端净水器、摩恩(或同等品牌)的垃圾处理器都统统配备。
就连冰箱也是交付的。在百平米3房的户型中安排了东芝的内嵌无霜冰箱、大户型选用顶豪的嘉格纳冰箱。
北中环百万方TOD大城
更为核芯的地段 更为先进的生活方式
中环置地中心望雲 地处宝山南大板块!作为宝山4个重点发展区域之一,南大同时也是上海北部最大的待开发区域之一。
待开发,也就意味着尚未建成!但不管是从规划还是位置来看,南大都是上海少有的能兼顾产业和居住的板块之一。
作为宝山 4个重点发展区域之一,南大同时也是上海北部最大的待开发区域之一。
首先南大被称为中心城区一块不可多得的“大衣料子”,总开发体量约540万方,包含两大TOD及约250米天际地标,规划绿地面积占比高达43%!
编辑

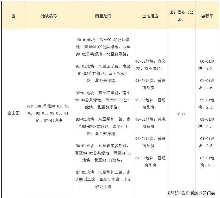
6月,宝山区W12-1301单元90-01、91-01、92-01、93-01、94-01、87-01地块就将出让了。
这是整个南大难度更高、建设周期更长的超级大组团,除了住宅外,还有一栋约250米高的地标办公楼和商业。
这个组团的启动,意味着整个南大的发展彻底进入快车道,也意味着南大的发展确定性更强了。
编辑

和其他区域边拆边建式的零散开发不同,而是统一拆改后再集中规划,这样的开发形式,也决定了这里的规划从一开始就会相对完整且高能级。
比如它的产业先行,整个区域内分布了不少的科创产业。
编辑

在前不久的规划宝山官微上,明确写到了:
南大智慧城将统筹抓好组团式高强度复合开发、 科创产业招引和“云端南大”数字孪生城建设。年内实现南大中央公园竣工, 确保数智绿洲二期等项目实现竣工。
简单举几个已经确定落地的产业,大家可以感受一下这个能级:
全国高校区域技术转移转化中心, 由国家教育部牵头建设,旨在推动全国优势高校与区域优势产业深度融合。
细胞产业关键共性技术国家工程研究中心, 我国细胞产业领域唯一新序列国家工程中心,建设产业共性技术研发和工程验证平台。
上大通用智能机器人研究院&宇树亚太研发中心, 由上海大学、宇树科技共同打造,围绕具身智能与人形机器人开展产学研合作。
国内市值更高的宠物行业上市公司乖宝宠物的研发总部落地南大。
....
总结一下:南大将依托“数智南大”市级特色产业园、合成生物产业园, 落地细胞国家中心、通用智能机器人研究院等功能平台,中车资产、中建港航等国央企,捷瑞肯、太初等上市公司、领军企业。
产业落地的能级、速度,在上海少有对手。
编辑

所以不管是放在全上海还是宝山,这都是一块举足轻重的产业基地。
而除此之外,南大板块规划的绿地面积占比高达43%。
特色公园40余个,人均绿色面积约39.38㎡,是上海人均绿地面积的约3倍。未来可能会是一个超越碧云的大型生态居住区。
(数据来源:上海宝山区政府官网)
编辑

华润置地承袭数年发展造城经验,携全新TOD开发理念,邀请5+design、GP、IFG等国际大师团队担纲设计,聚焦这片土地的开发。
近日,揭秘了中环商业案名—— 中環置地中心万象汇,以万象之名,唤醒一座城市的生活想象,人与人、人与城市、人与自然,在这里盎然生长,以国际化的视野和城市商业名片为强劲引擎,填补区域高端商业的空白。
以一座复合型综合体大城,万象系商业、海派精奢住区、超高层办公塔楼无界汇集,实现“生产+生活+生态”的“三生”融合,将未来公园城市植入其中,建设站城人一体的TOD复合生活场,指向未来的造城实践。将 “交通、商业、公园、办公、居住”五大业态一体化集成,引领北中环复合综合体生活方式。
编辑

经验证明万象系商业不仅每到之处皆是地标,更是成为拉升板块居住方式和价值的引擎。
编辑

出则繁华、入则静谧上海独树一帜的生活方式
如果让我来描述, “出则显、入则藏”,或是对这片区域更精准的描述。
“显”上面说了,我更想说的是“藏”, 这是一种快生活到慢生活的切换,是一种融合居住、休闲、商务于一体的生活状态。
而这一点,绝大多数核心板块都做不到。
繁华易就,隐逸难求,项目南侧就是绵延的走马塘水岸绿廊, 营造了“于城市之芯,享一隅之宁静”的生活方式。
在过去32载,华润置地始终怀着共建之心,以城市人文为底色,在融合城市肌理,不断演绎上海的城市精神。从浦东大开发到苏河湾中心礼献城市一江一河,华润置地每一步都与城市发展高度吻合。2024中環置地中心,与南大再度携手,臻萃世界万象,同频城市发展,礼献未来中环。
编辑

交通方面:北侧丰翔路、西侧祁健路、东侧汇丰路已建成通车,07-01地块南侧丰皓路(祁健路-工学路)计划2024年开工建设。
项目距离15号线丰翔路站步行可达,日常出行非常方便。
编辑

商业方面:项目本身就是一个自带商业的TOD,华润置地规划以万象系列融汇轻奢时尚、休闲生活、运动潮流等多元业态,打造北中环“都市商业新旗舰。
除了未来的万象系商业(规划中),周边还有经纬汇、聚丰购物广场、上坤城市广场、山姆会员店等,购物还是比较方便的。
编辑

医疗方面:项目周边有两大三甲级医院为健康保驾护航,本别是:仁济医院宝山分院和华山医院(宝山院区)。
编辑

教育方面:周边荟萃南大实验幼儿园、宝山区南大实验学校、上大附小、上大附中、上海大学附属学校、上海大学等全龄化教育资源。
编辑

具体认购信息如下:
一房一价👇
«上下滑动查看»
编辑

中環置地中心·望雲TOD售楼处电话:400-8669-938
编辑
