上实·听海 (售楼处) 首页 -上实·听海销售中心 - 环境 - 户型 - 价格 - 地址 - 楼盘详情 - 配套 - 电话 - 交房时间 - 配套 - 电话 - 交房时间
扫描到手机,新闻随时看
扫一扫,用手机看文章
更加方便分享给朋友
最新消息!
上实·听海二期火热认购中!
共124套建面约100/125㎡3房!左手顶科社区高知人群、高质量配套,右手上海臻稀的海滨大城生活。
一房一价表如下:
超级规划+超强兑现力
103拥有更有确定性的远大未来
首先,在临港买房有一条大原则要遵守,就像高净值人群追寻上海内环一样,临港优质的商业、教育、医疗等资源也都集中在滴水湖核心区,即 临港主城区,上实·听海就位于这片区域。
其次,买临港是买未来,但是要更有确定性的未来。
论 未来成长及确定性,上实·听海所在的103片区拥有临港更高的定位,投入,产业能级和兑现速度。
1、临港更高的定位
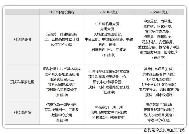
这个区域一共有由3个板块构成: 科创总部湾+顶尖科学家社区+科技创新城 , 总规 划居住人口:约5.1万人。
103片区规划示意图
2、临港更大的投入
3、临港的产业高地
103片区是一座典型的产城融合新区,政府在全面开发前期即已签约大量央企、头部企业总部等,旨在打造一处高精尖产城融合示范区。
103国际创新协同区总体规划,信息来源浦东发布公众微信号
比如环湖总部湾规划中建总部基地、中建科创中心、中铁建总部、中铁建科创中心等20多家独角兽/央企总部阵容;更有地平线、寒武纪、澜起科技、江波龙、恒玄科技等尖端智能/芯片研发中心基地(信息来源:临港投控集团)
另据最新的胡润研究院《2023全球独角兽榜》显示,上海约21%的独角兽企业落户临港,而103片区科创浓度与日俱增,这里即将成为科技人员最为密集、活跃的区域之一。
4、临港更高的圈层
要知道,买房买的从来都不是钢筋和水泥,这些高精尖人才为区域带来的国际化居住氛围、这些产业为区域带来的推动力,才会对买房人产生更直接的利益。
5、不仅有超级规划,顶科国际配套兑现速度更是势若雷霆!
多维路网纵横:自驾有S2沪芦高速、G228滨海国道、东海大道、两港大道;还有16号线、T2中运量及27号线研究中。
丰富商业:大型商业中心海港中心在建,日前远洋建管宣布中标上海临港顶科商业项目,科创总部湾光明大厦、长城建设集团总部、中交三航等均配备了底部商业。整个临港还有港城新天地、金辉商业广场、百联临港生活中心等丰富商配。
海港中心效果图
10所教育资源:教育是风向标,顶科规划10所学校,足见政府对于板块的重视。目前8所学校已竣工或即将竣工,其中上实·听海旁边的幼儿园已竣工,小学、中学即将竣工,覆盖12年一贯制教育资源。
六大公园毗邻:项目东邻赤风港湿地中心,南面朝向大海;周边南汇新城城市公园、国家风景区滴水湖公园,春花秋色公园,约14.3公顷莫比乌斯科学公园(预计今年开放)等公园环伺。
文化地标林立:临港中心内的演艺中心和数字图书馆已投运,已成为临港文化地标。片区内总建面约3.44万方的体育场馆也已投入使用,是临港首个大型综合性体育场馆。
此外,上海天文馆、耀雪冰雪世界等都在临港,已成为周末打卡胜地,世界级文化艺术岛、荣耀之环核心地标、300m塔尖地标也在建中。
医疗则有第六人民医院东院(三甲)护航。
值得一提,顶科的人口密度、人均占有绿化率、整体居住人口素质,都是全市拔尖的存在,很有国际社区的感觉。
来源:《上海市临港新片区PDC1-0401单元顶尖科学家社区控制性详细规划》
项目航拍图
上海臻稀的滨海大城生活方式
高品质大面宽三房
再看产品,上实·听海从外立面风格到装修再到户型格局,设计都颇具前瞻性,能够从容应对未来居住需求的变化。难得是在硬件基础上,相比之前的新房,项目审美和艺术范有显著提升。
项目外立面实拍图
兼具美学与社交的园林设计:
项目以海浪、礁石、沙滩、绿洲、彩林为主题打造五大园林场景。
并在营造绿意盎然生活场景的同时还创造更多志趣空间,点缀 核心会客厅、童趣乐园、约350m环跑道、自然课堂、私语花园等社交场景,触发更多停留和遇见的可能性,让社交在自然而然中发生。
项目景观实拍图
全龄架空层:
打造架空层空间,涵盖城市会客厅、长者乐园、康体儿童区、健身加油站等全年龄场景。
全南向方正户型,大面宽三房:

样板间视频:
约125平为大三房,每个功能间都非常舒适,能更好满足二胎家庭/三代同堂需求。
独立玄关,增加收纳的同时让进出更具仪式感。
南向3.5开间朝南,最大化采光通风效果。
客餐厅大横厅设计,空间利用率高,可从容放置6-8人桌,大家庭其乐融融,也能承载二胎玩耍或者举办小型party。
外接大面宽阳台,不仅洗衣晾晒,还能满足种植花草,游戏等多元场景。
另外,全屋5飘窗设计,大大提升实际使用空间。

声明:本文由入驻焦点开放平台的作者撰写,除焦点官方账号外,观点仅代表作者本人,不代表焦点立场。
