近商圈 + 快通勤!「大华・星曜」500 米万达、七站到前滩,99-135㎡3-4 房热销,房源递减中!
扫描到手机,新闻随时看
扫一扫,用手机看文章
更加方便分享给朋友

户型鉴赏↓
板块配套
项目位于闵行浦江镇板块,闵行区东南部,黄浦江东岸,是“一城九镇”中离市中心最近的新城镇,8号线与卢浦大桥更进一步拉近了浦江镇与市区的距离,区位优势为浦江镇发展提供了良好条件。


在2035规划中将浦江镇定义为闵行中心城区,打造“一廊三带三心”空间布局,依托得天独厚的生态资源及完善配套定义为“生态宜居板块”以及生态创新研发服务中心。

交通配套
项目距离浦江线汇臻路站约1.3KM,5站即达沈杜公路站并与8号线换乘,可一线直达前滩。或通过BRT快线可一站无缝对接8号线沈杜公路!

自驾:“三横三纵”立体交通网
三横:鲁南路、申嘉湖高速、外环高速;
三纵:虹梅南路高架、浦星公路、三鲁公路;
项目自浦星公路即可直通济阳路高架,便捷通达整个可直达市区!作为南北高架的一部分,济阳路高架主线从卢浦大桥一路往南延伸8公里,直达浦江镇。
商业配套
项目距离万达广场直线仅约400米。
教育资源
项目西侧就是上海师范大学附属中学闵行实验学校,周边还有上海市闵行区浦汇小学、浦江第三小学等。(期房不承诺学区,以后期主管部门划分为准)
医疗资源
周边三所三甲医院,保障家人健康
项目北侧有上海交通大学附属仁济医院(南院区,三甲)、复旦大学附属五官科医院(浦江院区,三甲),自驾约20分钟。
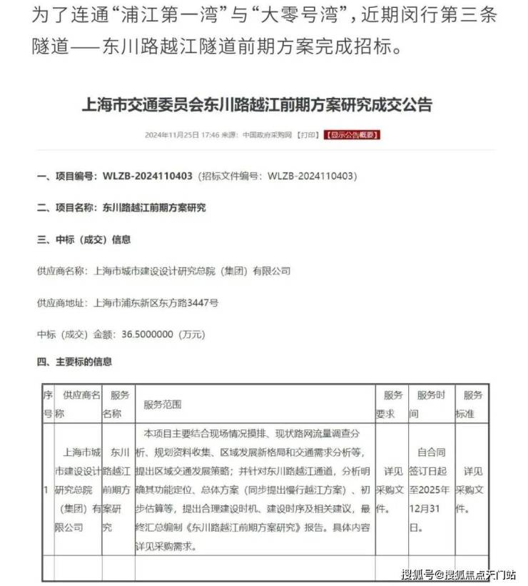
未来紫竹板块还有上海交通大学附属瑞金医院(闵行院区,三甲),东川路越江隧道通车后通行也十分便利。
生态环境
项目距离国家级4A级旅游景区浦江郊野公园仅约2.5公里。
郊野公园总面积约15.29平方公里,相当于10个世纪公园,并拥有约5.3公里黄浦江岸线资源,是深受年轻人喜爱的网红打卡地!
大华星曜售楼处电话:400-1789-208
声明:本文由入驻焦点开放平台的作者撰写,除焦点官方账号外,观点仅代表作者本人,不代表焦点立场。
