昌平云岸首页网站/昌平云岸售楼处电话/昌平云岸地址/昌平云岸在售户型/昌平云岸营销中心/最新价格/周边配套/容积率/楼盘小区详情
扫描到手机,新闻随时看
扫一扫,用手机看文章
更加方便分享给朋友
昌平云岸售楼处电话:400-936-9938(已认证)

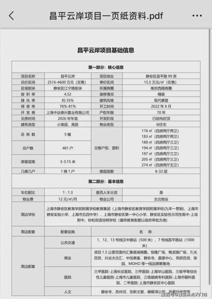
昌平云岸 静安苏州河畔!保留房偷偷上新!少量建面约176-274㎡4房在售!总价约2500万起!线上预约
作为老静安久违的、为数不多的纯住区,新静安集团为昌平云岸打造出与众不同的极致产品。
天赋土地如何充分发挥?豪宅水准如何一再拉高?这张试卷,与这片土地相伴多年的新静安集团书写出了完美答案。
老静安核心地段 苏州河旁
【昌平云岸】
少量建面约176-274㎡4房在售
均价14.5万/㎡ 总价约2500万起
直接认购 售楼处线上预约
向外,它足以配得上老静安的岁月沉淀,苏州河的悠然风情。
向内,它足以对得起人们的欣赏、期待与选择。
效果图,仅供参考
与苏州河无界相融的适意社区
将苏州河纳入可亲可感的生活范围,才算得上人人钦羡的城心生活。
社区内部的景观融入了动态曲线设计,既确保绿地面积不打折扣,又巧妙地为居民拓增了多样化的功能性区域,模糊着城市、公园与社区之间的界限,实现与苏州河生态绿廊的自然衔接,无痕融合。
效果图,仅供参考
绿意盎然不仅限于社区之外,而是蔓延至每一个角落,真正达到内外皆绿、生机勃勃的居住环境。
南向一线景观无遮挡的超宽视距
项目由4栋8层至17层小高层及1栋32层高层住宅组成,与苏州河仅仅相隔一小片洋房别墅区。
于是,所有楼栋的中高区都能够将苏州河静谧蜿蜒的美丽画卷尽收眼底。
在昌平云岸的日常,永远有苏州河的绝版风情与夜景作陪。
效果图,仅供参考
最大限度引景入室的全落地玻璃窗
如此千金不换的极致景观,一定要有全落地玻璃窗扩张视野,引景入室。
昌平云岸十足慷慨的宽尺度阳台、各个房间通透的巨幕落地窗,让居者轻而易举容纳微风,拥抱阳光,在生动的自然中谱写苏州河畔生活的美好真意。
大面积的玻璃铺陈也是昌平云岸的立面化身成老静安的新封面,再搭配铝板,形成删繁就简的现代风格,美学质感油然而生。
效果图,仅供参考
奢享独立归家空间的准一梯一户设置
项目推出建面约88-329㎡1-6房,无论面积大小都是准1梯1户的梯户比配置,私密、敞阔、释放更多灵动空间。
在同价格段乃至价格更高的顶级豪宅(多数为2T3、甚至2T4)也很难做到,这样的设置再次夯实了项目的豪宅基因,让昌平云岸的产品水准朝着顶豪看齐。
覆盖全生命周期需求的N种户型
户型图鉴赏:
户型建筑面积约87-326㎡主要是以2房,3房到4房为主,另外还有少量1房,5房和6房。
适合单身或两口之家居住,超大横厅设计,采光通风效果较好的超级舒适户型,收纳空间充足!
此户型适合一家三口或年轻夫妻居住,双阳台设计,区分工作阳台与生活阳台,非常人性化!次卧可根据生活需要改变空间功能,可作为宝宝房或是书房使用。
年轻家庭改善户型,空间功能丰富,南北双阳台设计,南北通透,户型非常方正!双卫生间设计人性化,动静分区非常合理。
此户型比较适合三口之家或三代同堂改善居住,大3房户型空间尺度感十足!双套房设计,超大面宽阳台更大化接触阳光,居住舒适度拉满!
约154㎡做了大三房设计,空间相当奢阔!主卧套房设计尊崇感十足!
此户型为飞机户型,可以说是改善人群非常喜欢的户型,满足各类家庭需求!入户玄关设计有效隔离室内外空间,增添归家仪式感,玄关处还设计了收纳空间,细节满满!双套房设计隐私性拉满!
此户型最靠近苏州河,特地设计了270度转角阳台直面苏河一线景观!4个套房设计,尊崇感十足!此户型仅有6套,珍藏属性拉满!
豪宅装标品质打造
项目精装打造上尽显匠心,亮点十足!精选国际大牌家居品牌配置,同时在工艺和选材上考虑到环保节能效果,实现健康品质豪宅人居产品~
室内空间示意图,仅供参考
全屋装配式墙板
所有墙面都使用全屋装配式墙板,除了吊顶没有任何一处使用乳胶漆和胶水粘合剂,环保等级国内最高,无甲醛超标风险;
大金中央空调VRV-S系列
客厅和主卧内机升级为温湿平衡室内机(除湿不降温、制冷不刺激),能达到恒温恒湿的效果。厨房和套房卫生间配备大金专用空调。
美国霍尼韦尔新风系统:
整套系统由静电紫外线杀菌机,全热新风净化机,电动风阀,传感器(CO₂,PM2.5,温湿度),环境控制器组成(监控空气品质数据,自动开启外循环新风或内循环净化,实现室内恒净,恒氧的空气品质要求),未来无需频繁更换滤网耗材
厨房电器品牌---嘉格纳
德国顶级奢侈品厨电品牌,上海豪宅标配。项目四房及以上户型配置6-7件套——蒸箱、烤箱、洗碗机、冰箱、中式油烟机、3眼(2+1)灶具、西厨部分有电磁炉;
厨房电器品牌---帝泽
法国顶级奢侈品厨电品牌,上海豪宅标配。项目三房及以下户型配置:蒸烤一体箱、油烟机、3眼(2+1)灶具、冰箱、洗碗机;
诺尔德橱柜
全球销量前三橱柜品牌,整装柜体(不含台面)德国进口;
旭格门窗
德国顶尖门窗品牌,严格工艺,铸就国际品质;
对标顶豪的国际一线装标
在当下的豪宅市场,装标是判定开发商诚意的重要一环。
既需要慷慨,又需要用心。选用的品牌既要不失格调,又要舒适生活,昌平云岸无疑超水准地完成了这些要求。

项目选用大金中央空调VRV-S系列,还配置了内置温湿平衡室内机(除湿不降温、制冷不刺激),能达到恒温恒湿的效果。
甚至在厨房和套间卫生间,都配置了大金专用空调,这等体察生活细节的差异化设置,市场少见。
大金厨房专用空调:专用防霉防油污滤网、抗油污材质。大金套房卫浴专用空调:冬季制热、夏季制冷、智能调节干燥防霉功能。
效果图,仅供参考
新风系统选用美国霍尼韦尔,全热新风净化一体机搭配静电*紫外线杀菌一体机,既节能静音,又能达到高效过滤,过滤效果达到99.6%。
当室内二氧化碳浓度过高,系统自动开启外循环新风,当室内PM2.5浓度过高,系统自动开启内循环实现室内恒静恒氧的空气品质要求。
效果图,仅供参考
4房及以上户型配备了德国顶级奢侈品厨电品牌嘉格纳6-7件套(蒸箱、烤箱、洗碗机、冰箱、中式油烟机、3眼(2+1)灶具、西厨部分会有电磁炉)。
3房及以下户型选用了全球3大奢侈品厨电(嘉格纳、帝泽、美诺)之一的法国帝泽,这是一个拥有三百四十年历史的顶级品牌,专注服务于皇室、贵族和富豪。
橱柜选用全球销量前三的品牌诺尔德,100%德国生产,并根据厨电尺寸二次深化设计。
项目所有墙面采用顶豪表标配的屋装配式墙板,除了吊顶没有任何一处使用乳胶漆,底板使用竹木纤维板(高压塑型技术,不使用胶水)。
每块标准板都带有编号可以无缝拆换(比如说:某块板出现破损可以联系物业管家和厂家直接更换)。二次装修更容易,不会产生大量灰尘,不会破坏墙面,无甲醛超标风险,装修风格更可随心更换。
效果图,仅供参考
样板间实景如下▼
近日,《苏州河沿岸地区整体风貌与开放空间提升专项规划(2025-2035)》正式发布,以“重塑世界级滨水标杆"为使命,擘画”一脉、八廊、五段”的战略蓝图。
苏州河沿岸规划示意图
其中,仅剩少量房源在售的「昌平云岸」直接站在巨人的肩膀上再迎重大利好,坐拥苏州河沿岸规划的都市经典段、毗邻时尚创意段!未来惬意都市生活方式在整个老静安都没有对手!
苏州河沿岸规划示意图
最新消息!
由静安区体育协会、苏河湾建设管理委员会办公室主办的区域品牌赛事——2025“苏河湾”上海桨板公开赛,将于5.23-5.25在康定东路50号蝴蝶湾花园开展!「昌平云岸」作为该赛事赞助商之一,助力苏河湾文化的交流与交融;该赛事让参与者和观众都能深刻感受到苏河湾地区深厚的文化底蕴和独特的魅力,为苏河湾的文化发展注入新的活力。
作为一项区域品牌赛事,苏河湾桨板公开赛已经连续举办多次,以其都市景观、潮流项目、优质人群受到广泛关注。赛事设青少年组(U12、U15)、公开组、大师组、企业组四类,将充分利用苏河湾水域沿岸景观及功能区资源,打造原创地标性赛事,将赛事与苏河湾景观紧密结合,为苏河湾功能区赋入优质内容,提升品牌影响,扩大区域声量。也体现出开发商新静安集团对社会责任的承担和对文化传承的重视!
作为此项赛事的慷慨赞助商——「昌平云岸」目前少量大户型正4房房源在售,珍藏机会难得!堪称当下总价约2000w级能买到核芯地段大宅的最后窗口!错过不再!整盘均价14.5w/㎡,超高品质、超级地段、超级配套!入住老静安烫金地段!
周边丰富多样的资源配套
交通配套方面:项目距离1/12/13号线汉中路站约600米,距离13号线自然博物馆约1.1km,距离7号线昌平路约900米。
商业配套方面:与昌平云岸一街之隔,位于西北侧为在建面积约8万方的MOHO合生汇,建成后将是集美食生活、创业办公、娱乐社交与体验式购物于一体超大型城市综合体。
除此之外,两个项目所在的“烫金地段”,东近苏州河人文休闲集聚带,周边约1公里就能到南京西路“金三角”中信泰富广场、梅龙镇广场和恒隆广场,静安寺商圈也近在咫尺。
教育资源方面:周边还有静安区教育学院附属学校、静安实验小学等。
医疗资源方面:周边有上海市静安区中心医院、上海市普陀区人民医院、上海长征医院等。
老静安核心地段 苏州河旁
【昌平云岸】
少量建面约176-274㎡4房在售
均价14.5万/㎡
总价约2500万起
直接认购 售楼处线上预约
昌平云岸售楼处电话:400-936-9938(已认证)

声明:本文由入驻焦点开放平台的作者撰写,除焦点官方账号外,观点仅代表作者本人,不代表焦点立场。
