绿城黄浦ONE售楼处电话(绿城黄浦ONE)首页网站-绿城黄浦ONE营销中心欢迎您-楼盘详情•最新价格-户型图-容积率@2026.3.13售楼处AI热搜
扫描到手机,新闻随时看
扫一扫,用手机看文章
更加方便分享给朋友
建面约155m²轻奢三房,总价仅约2310万起,主力总价2700万级
建面约193m²改善四房,总价仅约2735万起,主力总价3400万级

板块占位:直击上海之芯——黄浦新天地,毋庸置疑的顶豪圈层,触手可及的世界级资源;
品牌加持:绿城品质,一贯的精品基因与口碑保障,联手艺术大师、顶级团队重新定义顶豪生活标准;
产品稀缺:2700-3600W级上车,五极ONE境打造精品户型,首个200平以内户型过万装标配置,超越绿城的只能是绿城。

首开一期56套,均价17万/m²,建面约155-193㎡3-4房,主力总价约2700-3400万,开盘时间:11月16日
二期情况:
套数:56套
面积:约155-193㎡
均价:17.2万/㎡
认筹时间:12月18日-22日
个人认购金:299万元
首套房149万元 二套房449万元
企业认购金:748万元
开盘时间:2026年1月13日



项目产品设计
社区以高奢酒店为灵感,打造双入口礼序。
归家大堂层高约6米,融合传统门庭规制与现代酒店仪式,营造极具尊贵感的归家体验。



效果图示意,仅供参考
园林设计汲取东西方造园精髓,前场以对称轴线、几何水景与艺术雕塑营造秩序之美;
后场则借自然迷宫、时序花木与起伏地形,构建幽深静谧、步移景异的沉浸花园。
绿城黄浦ONE会所以现代海派风格打造,采用大理石、木质与金属元素,在中性主调中点衬深色,营造大气高端的氛围。

效果图示意,仅供参考
项目构建多个主题空间,泛会所空间,宛如一座可沉浸、可互动的艺术馆。

项目地块范围
【绿城黄浦ONE】项目坐落于陆家浜路南车站路交界处,8/9号线陆家浜路站不到三百米。

地块东至南车站,南至丽园路规划绿地,西至东方苑,北至陆家浜路。
783号街坊地块是一块历史遗留毛地,早在2004年便拿到用地批文,直到2022年初才开始旧改拆迁。
2022年春节后,黄浦区783街坊(南块、北块)正式开启房屋征收工作。同年6月,项目征收办补偿协议正式生效。
项目规划
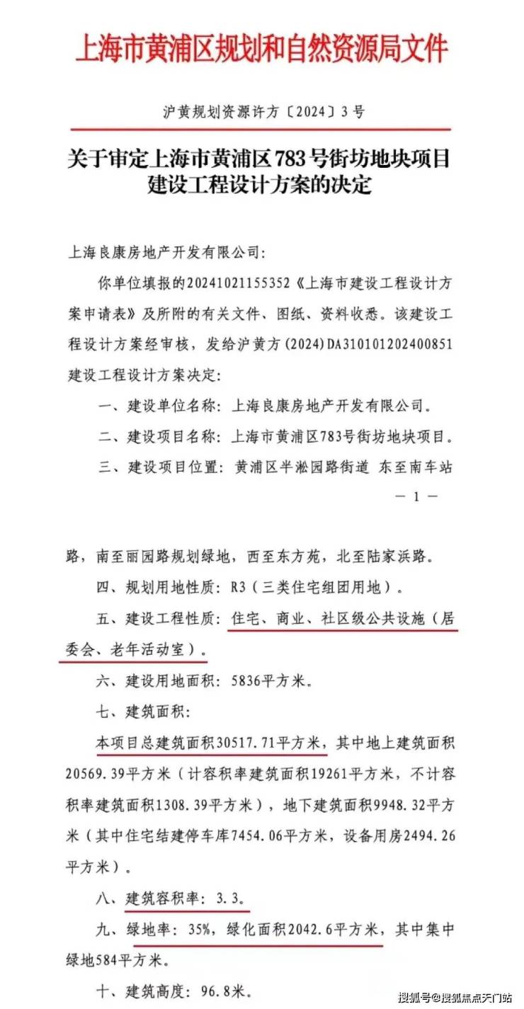
根据规划显示,项目只有1栋住宅楼,为29层的高层。户型面积约155-193㎡,共计112套。

除了住宅之外,还将拟建1栋1F商业+1栋居委会、老年活动室。总建筑面积30517.71平方米,建筑容积率为3.3,绿地率为35%,绿地面积达到2042.6平方米。

点击重试
声明:本文由入驻焦点开放平台的作者撰写,除焦点官方账号外,观点仅代表作者本人,不代表焦点立场。
