金隅公园东序售楼处官方预约热线:400-1189-515(欢迎致电)

⛩项目名称:「金隅公园东序」
👑项目简介:普陀桃浦 品质新房
🗣最新动态: 等待入市
📍区域板块:普陀桃浦
🏠产品介绍:99-172㎡三房四房,房地联动价8.55万/㎡
🚴交通配套:距离11号线约700米、15号线古浪路、未来规划新增轨交26号线及20号线西延伸段
🛍️商业配套:周边大宁久光、静安大融城、大华虎城、环球港、百联中环购物广场以及南翔印象城等顶尖商圈环伺
🏫周边学校:普陀幼儿园古浪分院、上海外国语大学附属普陀实验学校等
🏥医疗配套:周边除已有上海德济医院、上海交通大学医学院附属仁济医院宝山分院、上海市同济医院、上海市普陀区中心医院等,还规划了一所1000张床位的大型综合性医院——西部区域医疗中心,目前设计方案已获批
🍃生态资源:紧邻50万方桃浦中央绿地,规划100万方智创森态中央公园
1地段
交通网络:距离11号线祁连山路站约700米,未来规划新增26号线及20号线西延伸段,与中环、外环以及上海西站等交通枢纽紧密相连,有效串联桃浦地区、虹桥板块与市中心的联系;
教育资源:周边已有12年一贯制民办上海安生学校、上外附属普陀实验学校,并由已锁规划种的九年一贯制学校;
医疗健康:周边除已有上海德济医院、上海交通大学医学院附属仁济医院宝山分院、上海市同济医院、上海市普陀区中心医院等,还规划了一所1000张床位的大型综合性医院——西部区域医疗中心,目前设计方案已获批;
商业配套:周边大宁久光、静安大融城、大华虎城、环球港、百联中环购物广场以及南翔印象城等顶尖商圈环伺;
生态资源:紧邻50万方桃浦中央绿地,规划100万方智创森态中央公园。

2产品
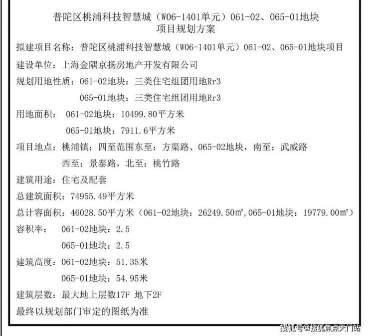
2023年12月,金隅以22.77亿元竞得普陀区桃浦科技智慧城(W06-1401单元)061-02、065-01地块,出让面积18411.4㎡,容积率2.5,房地联动价8.55万/㎡。

四至范围:东至方渠路、065-02地块、南至武威路、西至景泰路、北至桃竹路
土地用途:普通商品房
出让面积:1.84公顷
容积率:2.5
房地联动价:85500元/㎡
该地块西侧紧邻桃浦中央绿地,同时也是桃浦智创城最靠南侧的地块,不仅距离11号线祁连山路更近,距离南侧的科创园区也更近。
根据规划,项目拟建6幢15-17F住宅

具体经济指标:


户型图如下:
99㎡3房2厅2卫

172㎡4房2厅2卫

172㎡户型

金隅公园东序售楼处官方预约热线:400-1189-515(欢迎致电)

作者提示: 个人观点,仅供参考
阅读 1
金隅公园东序一房一价