金隅公园东序(金隅公园东序售楼处)首页网站-2025上海金隅公园东序房价_楼盘评测丨地址丨详情丨售楼处电话丨 交房时间
扫描到手机,新闻随时看
扫一扫,用手机看文章
更加方便分享给朋友
⛩项目名称:「金隅公园东序」
👑项目简介:普陀桃浦 品质新房
🗣最新动态: 等待入市
📍区域板块:普陀桃浦
🏠产品介绍:102-184㎡三房四房,房地联动价8.55万/㎡
🚴交通配套:距离11号线约700米、15号线古浪路、未来规划新增轨交26号线及20号线西延伸段
🛍️商业配套:周边大宁久光、静安大融城、大华虎城、环球港、百联中环购物广场以及南翔印象城等顶尖商圈环伺
🏫周边学校:普陀幼儿园古浪分院、上海外国语大学附属普陀实验学校等
🏥医疗配套:周边除已有上海德济医院、上海交通大学医学院附属仁济医院宝山分院、上海市同济医院、上海市普陀区中心医院等,还规划了一所1000张床位的大型综合性医院——西部区域医疗中心,目前设计方案已获批
🍃生态资源:紧邻50万方桃浦中央绿地,规划100万方智创森态中央公园
1地段




2产品
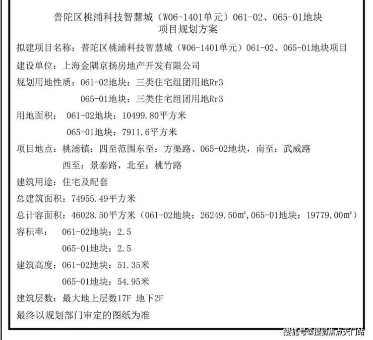
2023年12月,金隅以22.77亿元竞得普陀区桃浦科技智慧城(W06-1401单元)061-02、065-01地块,出让面积18411.4㎡,容积率2.5,房地联动价8.55万/㎡。

四至范围:东至方渠路、065-02地块、南至武威路、西至景泰路、北至桃竹路
土地用途:普通商品房
出让面积:1.84公顷
容积率:2.5
房地联动价:85500元/㎡
该地块西侧紧邻桃浦中央绿地,同时也是桃浦智创城最靠南侧的地块,不仅距离11号线祁连山路更近,距离南侧的科创园区也更近。

根据规划,项目拟建6幢15-17F住宅

具体经济指标:

声明:本文由入驻焦点开放平台的作者撰写,除焦点官方账号外,观点仅代表作者本人,不代表焦点立场。
