中铁世纪尚城最新动态:中铁世纪尚城售楼处首页呈现售楼处电话、开盘 / 交房时间、房价、户型、楼盘详情等信息
扫描到手机,新闻随时看
扫一扫,用手机看文章
更加方便分享给朋友

如有问题欢迎来电咨询,专业一对一热情服务,让您用专业眼光去买房。
奉贤新城可谓在上海五个新城中一枝独秀,风头一时无两!
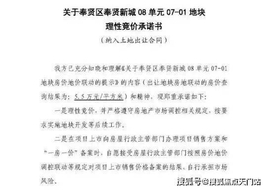
先是上海二批次集中土拍官宣,奉贤新城新地块联动价高达5.5万/㎡
文件来自上海土地官网公示
后是南枫线选线专项规划草案公示,从金山枫泾横向贯穿至临港自贸区,居于中心位置的奉贤新城晋升双轨交新城!

文件来自上海政府官网公示
你一定好奇,一向低调的奉贤新城为何突然发力?
还是那句话:经济基础决定上层建筑!
据数据统计,近2年奉贤新城的GDP开始大踏步跃进,2021和2022年连续2年GDP增速都位列五个新城前列!
数据来自上海统计局官网
在奉贤GDP爆发的过程中,奉贤新城厚积薄发的高新产业吸纳了大量高精尖人才,他们带来的居住需求将内生性的奉贤新城楼市彻底打开。
来看一组数据:
在2020年前,奉贤新城新房供应套数要少于成交套数,去化略显困难。
而在2020年后,不仅新房成交套数远远大于供应套数,还有大量居住需求外溢到二手市场。
数据来自网上房地产
如此供不应求的市场态势,自然也催生了奉贤新城指数级的房价增长!
奉贤新城2021年至今新房价格走势

数据来自网上房地产备案价公示和土地网联动价公示
众所周知,五个新城是上海发展的增长极,而奉贤新城正迎来自己的风口时刻,及时入主一定的明智的选择!
01
重磅消息来了!
最新联动价5.5万/㎡,即将晋升双轨交的奉贤新城旁惊现央企精工矩制——中国中铁·世纪尚城!
项目二期六批次已过会,336套建面约73-134㎡高层&叠墅加推在即,整盘均价仅约3.3万/㎡,高层总价约198万起,首套首付仅约70万起,部分房源二套首付可5成!低门槛资产配置奉贤新城错过不再有的天赐良机,务必好好把握!

项目效果图
02
中国中铁·世纪尚城首开劲销近5亿,红盘加推别再错过!
美国作家罗伯特·西奥迪尼在《影响力》一本书中写道:我们下意识的一致性倾向,根本就是一座金矿。
这句话也适用楼市。一个被所有人都青睐的项目,一定是上海更具潜力和价值的存在。
中国中铁·世纪尚城便是这样一个穿越周期的硬核红盘。
在2023年5月,项目首开累计销售额就达到了4.88亿。



开盘实景图
市场是公平的试金石,中国中铁·世纪尚城的确是一个备受市场认可,当之无愧的红盘!
目前项目即将加推建面约73-99㎡高层、建面约105-134㎡叠墅,无论是刚需上车还是尺度改善,皆有适配!
中铁世纪尚城 售楼处电话:400-163-9938

附项目高层全套户型图:
高层(左右滑动查看全部)
附项目叠墅全套户型图:
叠墅(左右滑动查看全部)
03
万亿央企精工矩制,买的放心住的舒心!
近几年,地产行业大洗牌,资质差的房企被大浪淘出,央企成为了当下楼市的风向标,强劲的资金实力,利国利民的责任与担当,安全稳健,置业无忧,已成为不争的事实。
中国中铁·世纪尚城的背后正是中国中铁全资子公司中铁大桥局集团。

示意图,仅供参考
被誉为“新的世界七大奇迹”之一港珠澳大桥的缔造者正是中铁大桥局集团。
它是中国中铁全资子公司,是中国桥梁事业的开拓者和领军者,从第一座武汉长江大桥至今,在全世界建造了4000余座桥梁,座座成为质量丰碑,至今没有发生过一起建设质量事故。
上海通达周边城市的东海大桥、杭州湾跨海大桥等时代封面都是其代表作!
港珠澳大桥实景图

杭州湾跨海大桥
作为中国桥梁事业的佼佼者,中国中铁大桥局集团始终引领中国桥梁事业发展方向,更是秉承“以建桥的心志建造住宅”的一贯理念,先后在广东、湖北、湖南等地打造了系列高品质楼盘,得到社会各界广泛认可。
如今又以创区域标杆为理念,盛启南上海时代低密滨水岛居理想,凭借国之巨匠的建筑工艺和深厚的开发经验,品质和交付都有保障,购房者买得自然安心。

中铁世纪尚城 售楼处电话:400-163-9938
04
谁说刚需上车不能拥有高品质生活?
由万亿央企精工矩制,总价仅约198万起的中国中铁·世纪尚城营造的硬核品质,足以媲美市区千万级新房!
2个指标不可不看:
第一个指标是容积率。
此前,上海购房者对于新房的容积率并不是特别关注,认为这不过是一个土地性质的衡量指标。
但随着上海土拍规则的改变,集中入市让土地之间的价值有了横向对比。大家才猛然发现,原来低容积率如此珍贵!
有研究数据表明,每降低0.1的容积率,会带来以下优势:

所以,人们追求更高居住舒适度的置换过程,就是容积率不断变小的过程。如果有低容积率项目入市,无疑值得优先选择!
中国中铁·世纪尚城正是容积率仅约1.5的低密墅级社区!
容积率1.5是什么概念?
要知道,此前落幕的一批次土拍,是上海下半年新房的主力供应。
而全市一批次29块宅地中,仅仅只有1块容积率在1.5以下,占比仅约3%,臻稀程度堪称爆表!
更惊人的是,除了地块本身天赋卓绝,中国中铁·世纪尚城外部小环境同样难以复制!
项目东面紧邻贝港自然水系,直面10万方贝港滨水公园。
仔细看项目的楼栋排布,别墅组团居于东面贴近水系,实现真正的依水而居。高层围合别墅排布,高区视野几无遮挡,纵享一线公园水景!
要知道,依水而居的住宅向来是二手市场的硬通货,新天地知名豪宅翠湖天地能够力压群雄,凭借的正是直面公园,纵享太平湖水景的臻稀地段天赋!
同样,坐拥低容积率+公园水景两大优势,中国中铁·世纪尚城无疑是全市少有的藏品级住宅!
第二个指标是公共空间的打造!
在追求快周转的当下,大部分开发商目的只有1个,把房子卖了然后转战下一个,对于没有溢价的公共空间并不上心。
而恰恰是公共空间的打磨才更能体现项目的品质感!
平心而论,中国中铁·世纪尚城的社区品质真的是令人一眼就爱上!
先来看人无我有的部分,整个奉贤,甚至整个南上海,1000万以下自带恒温泳池会所的项目,我从业那么多年来也没有见过几个。
而中国中铁·世纪尚城总价约198万起,业主却能拥有近2000㎡的“世纪+生活荟”,涵盖恒温游泳、几十种健身器械、跑步机、动感单车、瑜伽塑形,国学区和儿童区,让业主足不出户,纵享接轨国际的时尚健康生活。

示意图仅供参考,非交付标准
在室外,项目对于健康生活的营造同样不遗余力!
社区内精心铺设约600米AI智能跑环系统、儿童乐园、乒乓球场、羽毛球场、篮球场、大小广场等运动建身设施。
并在高层区打造约3米层高架空泛会所功能,排布了健身区、儿童区、国学文化和休闲座椅、邻里会客等多功能空间。
在智能方面,项目也紧跟技术发展前沿,社区采用智能安防系统、智慧家居系统、智享生活系统来全方位无死角守护业主的安全。
毫不夸张的说,面对中国中铁·世纪尚城的硬核品质,即使是市区千万级豪宅业主也会欣羡不已。
而中国中铁·世纪尚城一旦进入二手市场,无疑具备降维打击般的优势,看好奉贤新城发展的资产配置客户不可不看!
05
成熟配套,入住即享!
交通方面,中国中铁·世纪尚城拥揽“四纵三横”立体路网,快速辐射全城。
· 四纵:江海南路、金海公路、沪杭公路、浦卫公路;
· 三横:沪金高速、绕城高速、平庄西路。

生活配套方面,项目家门口即是市政重点打造的民生工程——约3.6万方邻里中心及综合配套服务中心现已竣工,即将投入使用。
预计包含室内运动馆、文化空间、电影院、生鲜超市、银行、餐饮以及社会服务等业态,让业主轻松一站式解决吃、喝、玩、乐、购等需求。
另外项目生活半径内拥享百联商圈、宝龙广场、大润发、人民路商业街等商业体,尽享璀璨城市生活。
项目周边医疗配套齐全,规划中社区医院举步可达。同时区域近享奉贤中医医院、奉贤区中心医院、国际妇幼保健院奉贤院区及规划中的新华医院奉贤院区等优势医疗资源,为健康保驾护航。



综上所述,奉贤新城正处于高速发展期,且入主门槛越来越高!
总价约198万起的中国中铁·世纪尚城无疑是搭上这趟时代列车错过不再有的天赐良机!
而且项目是万亿央企精工矩制,硬核品质比起市场豪宅也不遑多让,这样的城市爆款你还要错过吗?

如有问题欢迎来电咨询,专业一对一热情服务,让您用专业眼光去买房。
声明:本文由入驻焦点开放平台的作者撰写,除焦点官方账号外,观点仅代表作者本人,不代表焦点立场。
