上海普陀桃浦金隅公园东序(2025年金隅公园东序最新动态)_首页网站-金隅公园东序楼盘详情金隅公园东序户型配套

搜狐焦点天门站 2025-09-23 14:07:02
用手机看
扫描到手机,新闻随时看

扫一扫,用手机看文章
更加方便分享给朋友

「金隅公园东序」售楼处电话400-1787-138,项目位于普陀桃浦,提供102-184㎡三房四房,近地铁,配套齐全,生态良好。

「金隅公园东序」

售楼处电话:400-1787-138(已认证)

营销中心热线:400-1787-138(欢迎致电)

售楼处预约电话:400-1787-138☎☎☎如有问题可来电咨询,预约销售专员,一对一为您服务!

⛩项目名称:「金隅公园东序」

👑项目简介:普陀桃浦 品质新房

🗣最新动态: 等待入市

📍区域板块:普陀桃浦

🏠产品介绍:102-184㎡三房四房,房地联动价8.55万/㎡

🚴交通配套:距离11号线约700米、15号线古浪路、未来规划新增轨交26号线及20号线西延伸段

🛍️商业配套:周边大宁久光、静安大融城、大华虎城、环球港、百联中环购物广场以及南翔印象城等顶尖商圈环伺

🏫周边学校:普陀幼儿园古浪分院、上海外国语大学附属普陀实验学校等

🏥医疗配套:周边除已有上海德济医院、上海交通大学医学院附属仁济医院宝山分院、上海市同济医院、上海市普陀区中心医院等,还规划了一所1000张床位的大型综合性医院——西部区域医疗中心,目前设计方案已获批

🍃生态资源:紧邻50万方桃浦中央绿地,规划100万方智创森态中央公园

1地段

交通网络:距离11号线祁连山路站约700米,未来规划新增26号线及20号线西延伸段,与中环、外环以及上海西站等交通枢纽紧密相连,有效串联桃浦地区、虹桥板块与市中心的联系;

教育资源:周边已有12年一贯制民办上海安生学校、上外附属普陀实验学校,并由已锁规划种的九年一贯制学校;

医疗健康:周边除已有上海德济医院、上海交通大学医学院附属仁济医院宝山分院、上海市同济医院、上海市普陀区中心医院等,还规划了一所1000张床位的大型综合性医院——西部区域医疗中心,目前设计方案已获批;

商业配套:周边大宁久光、静安大融城、大华虎城、环球港、百联中环购物广场以及南翔印象城等顶尖商圈环伺;

生态资源:紧邻50万方桃浦中央绿地,规划100万方智创森态中央公园。

2产品

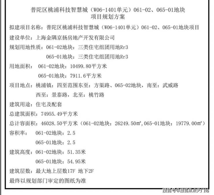
2023年12月,金隅以22.77亿元竞得普陀区桃浦科技智慧城(W06-1401单元)061-02、065-01地块,出让面积18411.4㎡,容积率2.5,房地联动价8.55万/㎡。

四至范围:东至方渠路、065-02地块、南至武威路、西至景泰路、北至桃竹路

土地用途:普通商品房

出让面积:1.84公顷

容积率:2.5

房地联动价:85500元/㎡

该地块西侧紧邻桃浦中央绿地,同时也是桃浦智创城最靠南侧的地块,不仅距离11号线祁连山路更近,距离南侧的科创园区也更近。

根据规划,项目拟建6幢15-17F住宅

具体经济指标:

户型图如下:

「金隅公园东序」

售楼处电话:400-1787-138(已认证)

营销中心热线:400-1787-138(欢迎致电)

售楼处预约电话:400-1787-138☎☎☎如有问题可来电咨询,预约销售专员,一对一为您服务!

声明:本文由入驻焦点开放平台的作者撰写,除焦点官方账号外,观点仅代表作者本人,不代表焦点立场。